站群导航
乐鱼官方网站
党政管理机构
办公室(党委巡察办)
组织部
宣传部
统战部
纪检监察处
学生处
教务处
人事处
财务处
对外合作交流处
审计处
保卫处
后勤保障管理处
教学教辅机构
先进制造学院
绿色能源学院
现代交通学院
人工智能学院
商贸管理学院
民航技术产业学院
粮油食品学院
基础教学部
体育部
马克思主义学院
继续教育部
招生就业办公室
校企合作办公室(220职业技能鉴定站)
资产管理办公室
产业技术研究院
图书馆
档案馆
离退休办公室
职教研究所(发展规划研究中心)
资产经营有限公司
群团机构
工会
团委
专题
云南省民航维修产教融合共同体
校务公开网
招生网
就创业工作网
国家级教学成果奖申报展示-团队1
校友网
设为首页
加入收藏
×
搜索过于频繁,请输入验证码
公司首页
公司简介
公司动态
组织机构
通知公告
政策制度
招标采购
党建工作
您现在的位置:
首页
>
招标采购
>
详细内容
招标采购
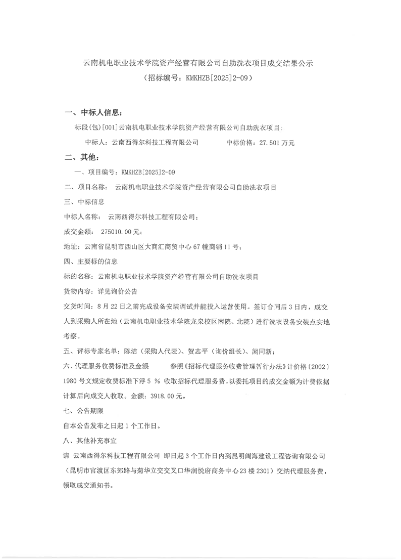
乐鱼官方网站资产经营有限公司自助洗衣项目成交结果公示
来源:
发布时间:2025-07-31 17:03:54
浏览次数:
次
【字体:
小
大
】
终审:罗柱
分享到:
【打印正文】
×
账号+密码登录
手机+密码登录
手机号码
短信验证码
用户名
密码
验证码
未注册的手机号在初次登录时会自动注册为网站会员。
忘记密码?
登 录
还没有账号?
立即注册
ky平台
|
星空注册
|
九游(9Game)官方网站
|
开云手机登录中心_开云online(中国)
|
乐鱼网页版登录入口_乐鱼(中国)
|
乐鱼官网网页版_乐鱼(中国)官方
|
开云手机平台_开云(中国)
|
多宝开户入口_多宝(中国)
|
开云体育
|
账号+密码登录
手机+密码登录
还没有账号?
立即注册